黄色影片
黄色影片公开
搜 索
依申请公开
索 引 号
733569413/2022-36593
发布日期
2022-10-31
发布机构
武汉市自然资源和规划局青山分局
有 效 性
有效
标 题
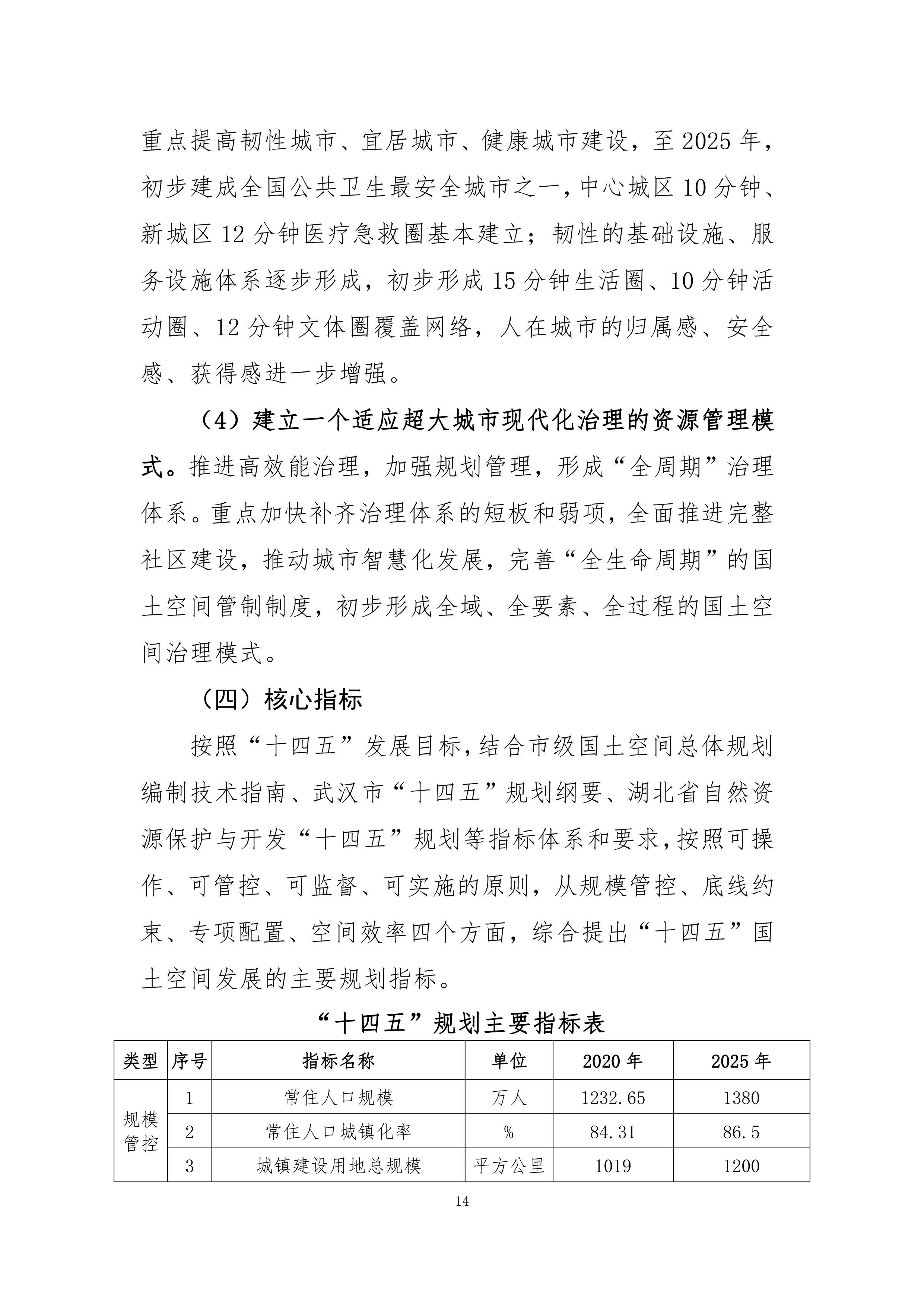
武汉市国土空间“十四五”规划
文 号
无
武汉市国土空间“十四五”规划
字号 :
|
发布时间:2022-10-31
|
发布单位:武汉市自然资源和规划局青山分局
附件:
关联解读:
《武汉市国土空间“十四五”规划》解读
扫一扫在手机打开当前页
[下载]
[打印]
[关闭]
2079179
武汉市国土空间“十四五”规划
20
2022-10-31
64428
十四五规划